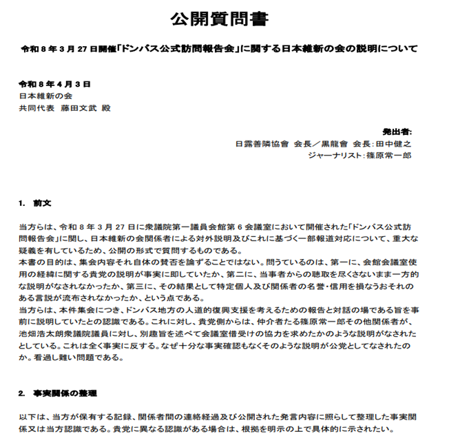
3月27日、衆議院第一議員会館会議室で「反ウクライナ集会」が開催された件で、会議室を予約した「維新」所属の池畑浩太朗衆議院議員が、知り合いに“別目的”(拉致問題に関する映画関係者によるイベント)を言われ予約したと釈明していた件--これに対し、同集会の主催者(日露善隣協会)側は、ウクライナ戦争に関する件(「ドンバス訪問報告会」)とキチンと伝えていたと猛反発。なぜ「虚偽」のことを言うのかと、主催者側が維新に公開質問状を出していたことは本紙既報の通り。
その公開質問状(右下写真)の回答期限は昨4月9日17時必着となっており、維新はどんな回答をして来るのかと注目していたが、主催者によれば、翌10日午後2時現在も無回答とのことだ。
この“別目的”との池畑議員の釈明は、4月1日の「維新」中司宏幹事長の記者会見(冒頭写真)後、大手マスコミで一斉に報じられた。
最初から知っていて予約したと、“別目的”で(騙されて)予約したのとでは、世の反発は大違いだろう。
わが国はウクライナ側に立っており、維新は政権与党なのだから。
だが、主催者の言い分通りなら、堪らないのは主催者側だ。
「ロシア同様、“親ロ派”は騙してまで会議室を借りるのか!?」などと、抗議の声が殺到しているという。
その主催者「日露善隣会長」の田中健之会長は、こう憤る。
「今回の件は、ロシア寄りかどうかという問題ではない。
池畑議員にしても、私は党に“別の理由を言われ予約したことにしろ”と言わされている可能性さえあると思っています。
政権与党の維新ともあろうものが、マスコミを押さえ、返事もせず、責任を取らない。これが維新という党の体質ではないか。不公平。民主主義を抹殺する何者でもない。
今後、提訴することになると思います。徹底的に戦います!」
ところで、主催者側は並行してフジTVにも公開質問状を出していた。
*本紙YouTube版でも、この件は配信しています(*ココをクリックすれば観れます。無料)



