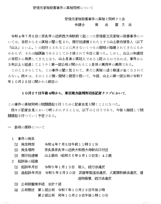
10月28日から、安倍晋三元首相を手製銃で殺害したとする山上徹也被告(45)の公判が始まっているが、その第一回公判の前日、東京地裁のなかにある司法記者クラブで、「安倍元首相殺害事件の真相を究明する会」が記者会見を行った。
事件の経緯などを疑問視する弁護士らが設立した会で、医師、作家らも含め約20人が参加。6つの分科会を作り、殺害現場に居合せたり、救急救命にあたった人などから証言や映像、音声データなど集め、科学的、医学的、法律的視点からの検証を進めて来たという。
そして、その検証結果は「山上被告はミスディレクション(目くらまし)の可能性が高い」、つまり単独犯ではなく、安倍元首相は別の者の銃撃で殺害されたのではないかというもので、陰謀論の類と見做されたのか、司法クラブの記者会見には多くの大手マスコミ記者が出席したものの、「産経」が小さな記事を出しただけだった。
唯一、大きく報じたのは、個人的なツテで依頼し、10月30日に「現代ビジネス」が報じた「山上徹也被告は『単独犯』ではない…!『安倍元首相殺害事件の真相を究明する会』の専門家集団が提示した『3つの根拠』」だけである。
そのため、不満もあってのことだろう。
この真相を究明する会の会長・南出喜久治弁護士(冒頭写真左人物。京都弁護士会)と本紙は以前から面識があるところ、南出弁護士が連絡して来てくれ、自身がまとめたA4版8枚の文書をくれ、それを見た本紙の質問に応じてもくれた。
「記者会見で発表した内容は、これまで陰謀論といふ批判をされてきたことから、科学的な検証について少ししか述べませんでしたが、これは私が配布する予定で作成したレポートで、未発表のものです」(南出弁護士)
本紙がその文書を見て最も驚いたのは、山上被告には殺害動機がないとの根拠だ。
周知のように、山上被告の母親は世界平和統一家庭連合(旧統一教会)の信者で、1億円以上の献金をしたため一家は経済的に困窮し、山上被告は大学進学できず、さらに兄が自殺。旧統一協会への恨みをなおさら募らせたが、コロナ禍で教団幹部の来日の目途が立たないなか、安倍元首相が教団関連団体にメッセージを送っていることを知り、ターゲットを安倍氏に変えたとされる。
ところが、南出氏は「旧統一協会との山上被告らとの合意書が存在し、解決金は完済されたこと」から、殺害動機が不存在というのだ。
以下、南出氏作成文書のその該当箇所を紹介する。



